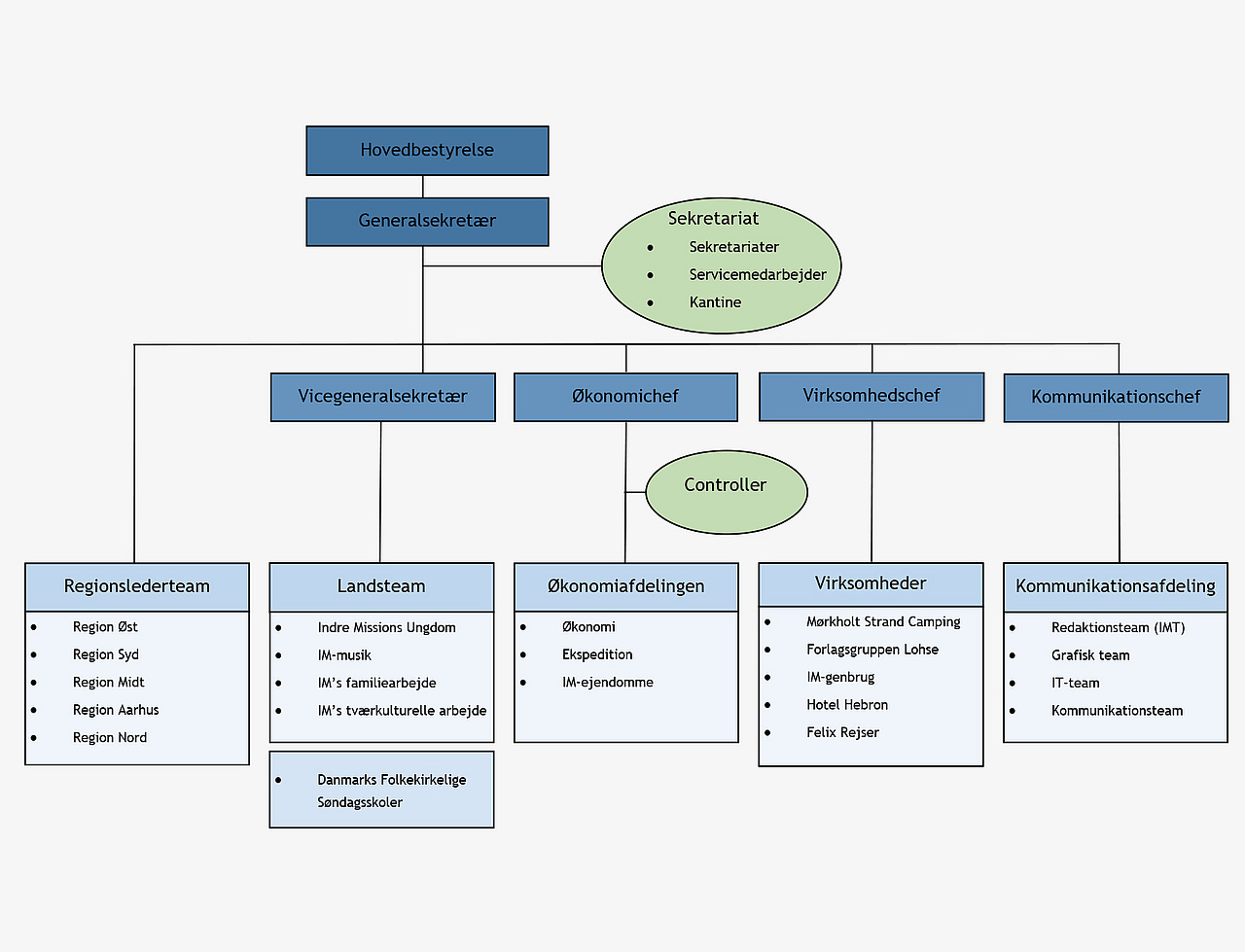
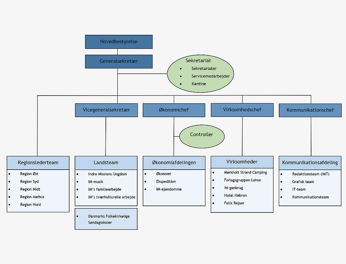
Indre Missions ledelse
Ansvaret for Indre Missions arbejde er fordelt på forskellige ledelsesgrupper. Hovedbestyrelsen træffer de strategiske beslutninger, mens ledelsen af medarbejdere og det daglige arbejde ligger hos andre.
Du er altid velkommen til at kontakte Indre Missions ledelse, hvis du har kommentarer eller ideer til arbejdet. Få et overblik over, hvordan vi har organiseret arbejdet, og find ud af, hvem du skal kontakte i boksene nedenfor.

